2570 kWh beholderisert batterienergilagringssystem

2570 kWh beholderisert batterienergilagringssystem

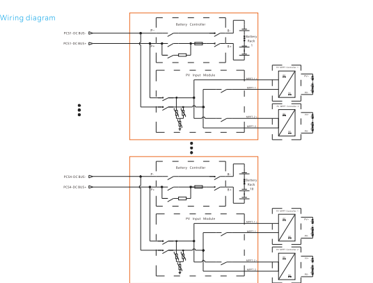
Et containerisert batterienergilagringssystem er en integrert løsning som inkluderer batterimoduler, et energistyringssystem (EMS), et batteristyringssystem (BMS), et termisk styringssystem, et brannvernsystem og høy- og lavspentdistribusjonsenheter i en standard fraktcontainer. Systemet tilbyr fordeler som standardisering, modulær design, enkel transport og rask installasjon. Det er mye brukt i fornybar energinettintegrasjon, toppbarbering og dalfylling, mikronett, nødstrømforsyning og strømoptimalisering for industri- og kommersielle parker.
Modell:2570kWh

Send forespørsel

produktbeskrivelse

Produktfunksjoner

1.Intelligent air-conditioning air-cooling kjøling, raffinert konstant

temperaturkontrollstyring, liten temperaturforskjell på

elektrisk kjerne, lang levetid;

2.Photovoltaic DC kobling tilgang, matcher settet av MPPT

kontroller, høy effektivitet av elektrisk energikonvertering.

3. Pakkenivå + hel boks brannslukking, perfluorheksanon rask brann

slokking, høy sikkerhet og pålitelighet;

4, Modulær pre-installasjon design, mindre enn 28t, kan være direkte

hel boks universal transport, ingen grunn til å dele opp pakken

transport, ingen batteriinstallasjonsarbeid på stedet.


1.Intelligent air-conditioning air-cooling kjøling, raffinert konstant

temperaturkontrollstyring, liten temperaturforskjell på

elektrisk kjerne, lang levetid;

2.Photovoltaic DC kobling tilgang, matcher settet av MPPT

kontroller, høy effektivitet av elektrisk energikonvertering.

3. Pakkenivå + hel boks brannslukking, perfluorheksanon rask brann

slokking, høy sikkerhet og pålitelighet;

4, Modulær pre-installasjon design, mindre enn 28t, kan være direkte

hel boks universal transport, ingen grunn til å dele opp pakken

transport, ingen batteriinstallasjonsarbeid på stedet.





Spesifikasjon



Modell E2570-400-A

Batteri DC side
parametere
Celletype LFP 314Ah
Kapasitet og konfigurasjon 16.077 kWh/1P16S
Kapasitet og antall 2570kWh/10x16
Lading/utladningsforhold ≤0,5C
Utladningsdybde 95% DOD
Antall sykluser 8000cls (0,5P,25±2℃,@70%SOH)
Antall temperaturfølere 1280

Inverter DC Side
parametere
Merkestrøm 157Ax10
Nominell effekt 1285 kW

PV DC Sideparametere
Antall inngangskretser 20-veis (valgfritt 2 PV MPPT-kontrollere)
Merkestrøm 168Ax20way
Nominell effekt 120kWx20veis

Systemparametere
Spenningsområde 716,8V~921,6V
Nominell spenning 819,2V
Driftstemperatur -30 ~ 55 ℃ (reduksjon over 40 ° C)
Relativ fuktighet 0~95%RH,Ikke-kondenserende
Dimensjoner (B*D*H) 6058×2438×2896 mm
Vekter <26T
IPgrade IP54 (komplett maskin)
Støy <70dB
Kjølekonsept Forsert luftkjøling



Hot Tags: 2570 kWh Containerisert batteri Energilagringssystem
Send forespørsel
Gi gjerne din forespørsel i skjemaet nedenfor. Vi svarer deg innen 24 timer.
X
Vi bruker informasjonskapsler for å gi deg en bedre nettleseropplevelse, analysere nettstedstrafikk og tilpasse innhold. Ved å bruke denne siden godtar du vår bruk av informasjonskapsler. Personvernerklæring